(2025年8月25日)上海最新购房政策、贷款、税费、落户等详解一篇说清楚【幸亏收藏了】

由于上海购房相关政策调整的频率较快。为了让大家更全面、更直接地了解上海楼市新政后的变化和买房知识,整理出了截止2025年8月25日上海最新购房政策知识,含最新的限购限售、购房税费、房贷利率、上海落户,购房补贴等等政策内容, 信息量巨大,建议分享收藏后期查阅。

一、上海市购房限购政策
二、上海购房一二手税费
三、上海贷款政策一览表
四、交易材料清单
五、上海落户政策及成本
六、房产税政策
七、上海直系更名/赠予/继承政策:
八、上海新房摇号积分制政策
九、以旧换新购房补贴

一、限购政策


简化成易懂的语言:
上海新房产政策(2025年8月26日起施行)大白话版
1.限购政策放松了
·外环外:
·本地户口家庭、单身:想买几套都行,不限套数。
·外地户口家庭、单身:只要在上海交满1年社保或个税→也可以不限套数。
·外环内:
·本地户口家庭、单身:最多可以买2套。
·外地户口家庭、单身:在上海交满3年社保或个税→最多买1套。
简单说:
外环外几乎放开了,外地人只要交够1年社保就能无限买;
外环内依然收紧,本地人最多2套,外地人最多1套。

【非常重要】外地人子女上学是搞上海户口还是120积分?
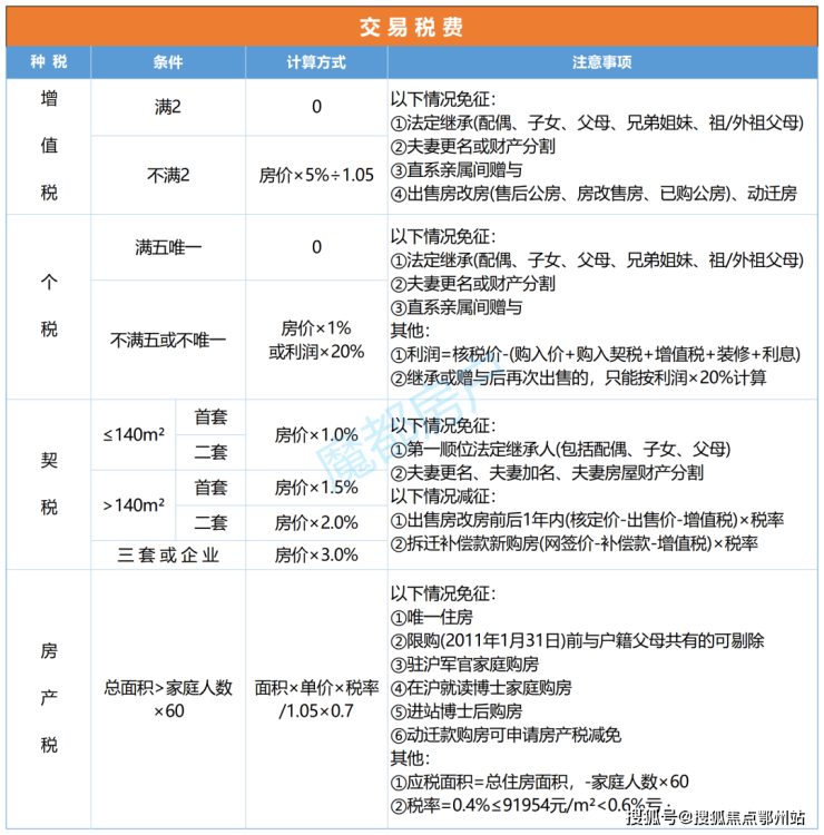
二、一二手房税费

简化成易懂的语言(下面方法不精确,仅做粗略估算使用):
1、增值税:持有住房满2年,增值税为0;否则,增值税=房屋交易价格x5.05%;
2、个人所得税:持有住房满5年,且为家庭名下唯一住房,个人所得税为0;否则,个人所得税=住房交易价格的1%或房屋差价的20%;
3、契税:
a) 家庭唯一住房的情况:
住房面积小于等于140平米,契税为住房交易价格的1%;
住房面积大于140平米,契税为住房交易价格的1.5%;
b) 家庭第2套住房的情况:
住房面积小于等于140平米,契税为住房交易价格的1%;
住房面积大于140平米,契税为住房交易价格的2%;
c) 家庭第3套住房或企业购房的情况:
契税为住房交易价格的3%。

房产税优化2025年8月25日新政版
·外地户口:
·买第一套房→暂时不用交房产税。
·买第二套及以上→按家庭总面积来算,人均60m免税,超出的部分才交税。
●政策从2025年1月1日起算。
三、贷款政策


商业贷款利率新规·以前利率区分首套/二套,现在不分了。
· 各银行自己看市场、客户情况来定利率,可能更灵活,也可能竞争后利率更低。
买新建预售房,自己和配偶的公积金都能提出来付首付。提了公积金付首付,不会影响你还能贷多少公积金。
个人公积金贷款套数认定
1、缴存职工家庭名下在本市无住房、在全国未使用过住房公积金个人住房贷款或首次住房公积金个人住房贷款已经结清的,认定为首套住房贷款。符合本市住房公积金共有产权保障住房贷款条件的,认定为首套住房贷款。
2、缴存职工家庭名下在本市已有一套住房,在全国未使用过住房公积金个人住房贷款或首次住房公积金个人住房贷款已经结清的,认定为第二套改善型住房贷款。
申请公积金贷款条件
①在本市缴纳公积金的在职职工(退休、离职的都不可以);
②在办理贷款前,已连续缴存住房公积金不少于6个月且公积金状态当前显示正常,公积余当前无提取业务在用;
③在办理贷款前,夫妻双方都无已在受理中的住房公积金贷款或还款;
④购买的住房须为公寓、新工房等居住性质(非居住类住房不能使用公积金贷款)。
借款申请人家庭或共同借款申请人存在下列情形之一的,不予贷款:
(1)在全国存在未结清的住房公积金个人住房贷款;
(2)在全国有两次及以上的住房公积金个人住房贷款记录;停止向购买第二套非改善型住房,第三套及以上住房的借款申请人家庭发放贷款。
公积金贷款额度

住房公积金更好用了·贷款额度提高:
·普通首套:160万→184万
·多子女家庭首套:192万→216万
·二套:130万→149.5万
·绿色建筑奖励:买二星级及以上绿色住宅,贷款额度还能再多15%。
·可以提公积金付首付:
·“又提又贷”:
注:购买二星级及以上新建绿色住宅 【针对新房】限额可提高15%
公积金提取做首付只 【针对新房】
“二星级及以上新建绿色建筑”(参考 2024 年 10 月实施的《绿色建筑评价标准》)
购买本市新建预售商品住房提取住房公积金支付首付款业务
首付款提取政策什么时候开始实施?办理时间有哪些要求?
自2025年8月26日起,缴存人购买本市新建预售商品住房可以提取住房公积金支付首付款。申请人在完成《上海市商品房预售合同》网签备案后,房地产开发企业办理房屋所有权首次登记(大产证)前,可以申请提取。
提取住房公积金支付首付款业务的办理频次和提取金额如何确定?
同一购房行为可办理一次首付款提取,所有申请人合计提取金额不超过购房首付款金额(指总购房款中扣除已支付的购房款和拟使用住房公积金贷款、商业贷款支付的购房款后,需要支付的部分购房款)。
提取住房公积金支付首付款可以在哪里申请办理?
申请人可以通过市公积金中心区管理部或者建设银行住房公积金提取业务网点提交材料申请办理。
提取住房公积金支付首付款是否影响后续住房公积金贷款额度?
提取住房公积金支付购房首付款后,如申请人就同一购房行为需申请住房公积金贷款的,已提取用于支付购房首付款的住房公积金金额不影响申请人住房公积金贷款额度计算。
商业贷款年限(孰低原则)
①房龄
一般要求房龄在40年内。
最长贷款年限计算公式:贷款年限 + 房龄 ≤ 70年;
②主贷人年龄
一般可至男性65周岁,女性60周岁(2024年3月1日起执行的退休年龄)。
最长贷款年限计算公式:贷款年限 + 主贷人年龄 ≤ 70年。
③房屋类型
住宅最长不超过30年。
非住宅(如写字楼、商铺等)最长不超过10年。
公积金贷款年限
一手住房
公积金贷款期限不超过30年。
二手住房
如果所购住房房龄在20年以下,公积金贷款期限不超过30年;
如果所购住房房龄在20年(含)至35年之间,公积金贷款期限不超过50年与房龄之差;
如果所购住房房龄在35年(含)以上,公积金贷款期限不超过15年。
四、交易材料清单

五、上海落户


上海户口白送给我,我都不要!那有钱人拼命花钱想落户到底为啥?
六、房产税相关
房产税相关政策(个人家庭购入商品住房)
2025房产税新政落地!房产税对普通人来说不是坏事?三口之家180㎡以内免税,超出部分税率最高1.2%!
2025年3月4日, 上海公布了房产税新规细则:新购房单价≤94446元,税率为0.4%,超过94446元每平米的, 税率直接飙升至0.6%,其他普通住宅税率稳定在0.4%。
上海试点征收房产税已经第十二年了, 凡是2011年1月28日以后,新购第二套以上住房的,都有可能要交房产税。(上海的房产税试点,是对部分个人征收,不等于未来国家层面的房地产税)
根据最新的政策文件和试点城市动态, 2025年房产税政策有重要变化,主要体现在征收范围、税率调整、免税政策等方面,帮大家简单介绍一下。
农村自用住房免税,但出租或经营性用途可能需缴税。 家庭人均免税面积40-60平方米(如三口之家180㎡以内免税)。其他免税对象包括国家机关、宗教场所、公园等自用房产。
上海:差异化税率单价≤94,446元/㎡的住房税率为0.4%, 超过部分税率0.6%(2025年新规)。对首套房+人均60㎡给予免税,目的主要是限制高房价购买者。

房产税免征条件及优惠政策
1、上海户籍单身优惠政策
(1)买方名下在本市无任何住房,免征房产税;
(2)客户方在2011年1月28日前与父母共有住房,且父母为上海户籍的,客户方具备购房资质,首次购房免征房产税,非首次按面积征收;
(3)客户方在2011年1月28日前与父母共有住房,且父母为外地户籍的,若父母符合购房减免房产税条件的,只要符合购房资质,即免征房产税;若父母不符合购房减免房产税条件的,则客户方本次购房在房产税的认定上属于二套,需要计算与父母共有房屋所占份额的面积。
2、夫妻均为上海户籍的已婚家庭:
(1)家庭名下在沪无任何住房,免征房产税;
(2)夫妻双方均为上海户籍的,夫妻双方各自在2011年1月28日前同父母(上海户籍)共有住房,若家庭名下在本市无其它住房的,在具备购房资质的前提下,首次购入住房,可免征房产税;若家庭名下有其他住房的,则房产税认定上属于家庭二套,与父母共有房屋所占份额的面积也需计入家庭住房房产税征收范围。
3、上海户籍和外地户籍组成的上海家庭
外地户籍方与父母或上海户籍方与外地户籍父母在2011年1月28日前在本市共有住房的,且家庭名 下没有其他住房的,若父母符合购房减免房产税条件的,在符合购房资质的前提下再次购入住房房产税属于首套范畴,可免征房产税;若父母不符合购房减免房产税条件的,则房产税认定上属于家庭二套,与父母共有房屋所占份额的面积也需计入家庭住房房产税征收范围。
家庭名下单独在沪有住房,在符合购房资质的前提下再次购入住房的,在房产税认定上属于二套,若 客户方另有与父母共有的住房,则与父母共有的住房所占的份额面积计入该家庭房产税征收范围。
4、外地户籍房产税免征条件
若持有《上海市居住证》有效期内已连续满3年或积分达到120分,则本次购房可直接申请免征房产税;
若持有《上海市居住证》有效期内暂未连续满3年或积分未达到120分的,须先全额缴纳房产税,待居住证满3年或积分达到120分后,可申请免征并申请退还持《上海市居住证》期间所缴纳的房产税。
房产税优化2025年8月25日新政版
·外地户口:
·买第一套房→暂时不用交房产税。
·买第二套及以上→按家庭总面积来算,人均60m免税,超出的部分才交税。
●政策从2025年1月1日起算。
5、境外个人、港澳台居民房产税免征条件
境外个人在沪的“居留许可”连续满3年并在有效期内的,可以在报税当天直接申请免征,若未满3年须先缴纳房产税,待满3年后再申请退税,或持有B类证件(海外人才引进类居住证)、中国绿卡可以 直接申请免征。
台湾居民在沪持有连续满3年的个税单/社保单/就业证或持有连续满3年并在有效期内的“台湾居民 居住证”都可以直接申请免征;若未满3年须先缴纳房产税,待满3年后再申请免征并申请退还该期间已缴纳的房产税。
港澳居民持有连续满3年的《港澳居民暂住证》/个税单/社保单/就业证都可以直接申请免征,若未满3年可先缴纳房产税,待满3年后再申请免征并申请退还该期间已缴纳的房产税。
(六)上海户籍人士申请同住人减免房产税的条件
(1)上海户籍人士申请同住人减免房产税的条件:
同住人为申请人的父母或成年子女;同住人为上海户籍;同住人家庭在本市无任何住房类产权用房;
同住人和申请人的户口须在同一户口簿或者在申请人的产权房/新购住房内;
(2)申请同住人后可以享受的房产税减免面积:申请同住人可以享受人均60㎡的房产税减免。
房产税其他政策
(一)房产税减免的特殊情形
1、驻沪军官家庭购房:免征房产税;
2、在沪就读博士家庭购房:免征房产税;
3、进站博士后购房:免征房产税;
4、动迁款购房:可申请房产税减免,具体减免规则请咨询本大区交易管理中心同事或房屋所在地不 动产登记中心窗口。
(二)企业名义购入的房屋:
在持有期间,仍需每季度缴纳房产税,房产税计算方式(客户自主选择计算方式):
(1)计算方式一:购入的税务核定价×80%×1.2%;
(2)计算方式二:月租金×12%×月数。
七、上海直系更名/赠予/继承政策:
2024.5.27起:调整住房赠与规定,已赠与住房不再计入赠与人拥有住房套数。
在直系亲属产证更名的时候大家往往面临三个选择:买卖、赠与、继承今天我们就讲讲直系亲属更名中自身的一些情况应该选择哪种方式与办理所需材料。
一、买卖更名:
买卖更名要走正常的交易流程,受限购影响,税费按照规定来缴纳。此种情况适合名下有房不准备把名下房产出售的一部分人,虽然会缴纳一部分税费,但是不会对以后房产出售有影响。
买卖更名所需费用:
按照交易税费表正常缴纳税费。
二、继承:
1、继承会产生哪些费用?
直系亲属之间继承免征契税、增值税、个税。
房屋继承过来在出售时契税增值税同商品房税费,满五年唯一免征个税,不唯一总房价款20%个税。
2、房屋的继承顺序是什么?
继承顺序:遗赠抚养协议(为先)、遗嘱继承(其次)、法定继承(再次)
3、房屋继承的流程是什么?
流程:先至公证处办理继承权公证,领取公证书后至房屋所在地的交易中心驻场税务所办理税收核定,领取完税凭证后至房屋所在地的交易中心换领新的产证。
4、房屋继承的时效为多久?
时效:继承公证需要进行家庭成员核对,一般情形下本市户籍的为 2个月左右(若为外地户籍,要到户籍所在地取证故所需时间较长,具体时效根据不同户籍地而定
5、继承公证后办理变更继承产证的房屋所在地的房地产交易中心受理流程是什么?
房屋所在地的房地产交易中心驻场税务免税申报一房屋所在地的房地产交易中心受理窗口受理→20 个自然日(法定节假日除外)出产证。
三、赠与
1、直系亲属之间赠与需要哪些费用?
契税:房屋总价3%,增值税免征,个税免征。
看到上面是不是觉得赠与要比买卖划算?
不!这只是赠与时所需要的费用,当你受赠的房产在出售时满五年唯一按照正常税收来缴纳税费,若满五年不唯一总房价的20%来缴税。
若是名下无房可以走赠与流程,名下有房且受赠的房屋有出售的想法建议走交易流程。
2、办理房屋赠与的方式有几种?
1)通过办理赠与公证书进行赠与。
2)若无公证,则需自行到房屋所在地的房地产交易中心办理。
3、办理赠与公证,应当注意的问题有哪些?
1)财产应当是公民的个人合法财产
2)房产中有抵押不可赠与
3)对于夫妻共有财产的赠与,即使房产登记在一方名下,也需配偶到场签字,表示同意赠与
4)赠与合同不可委托签署。
5)一般只做直系亲属间的赠与,否则需要支付 20%的个人所得税。要注意的是儿媳与公婆非直系亲属,同样女婿与岳父母也非直系,此类赠与推荐将产证名字改成受赠人的直系亲属一人(例如产证上原为夫妻二人名字,要将房产赠与男方父母,则需先将女方名字去除再办理赠与)。
注:非直系赠与时,全额赠与是可以交易的,但如果是部分份额赠与的话,赠与方与受赠方相互之间对于自己持有的份额部分不能再交易。
例如:业主张三将名下独有的一套房产的 10%的产权赠与给了其朋友李四(非直系赠与),即针对该房产,张三持有90%的产权份额,李四持有 10%的产权份额,张三与李四之间不能就该房产再进行交易。
赠与费用如何计算:
二手房(住宅)赠与过户需要缴纳的费用如下:
1、赠与过户免征营业税和个人所得税(直系亲属免征个人所得税)
2、赠与过户免征营业税,但是个人所得税需要缴纳,合同评估价格*20%不可选择(非直系亲属需要缴纳20%个税)
3、契税的征收:不论房产什么情况都需要征收全额契税(评估价格*3%)
4、其他费用和正常过户都一样(工本费80元/单)
二手房(住宅)赠与注意点:
1、交易房屋评估价格是系统直接给到的评估价格,此价格-旦受理,不可变更,现场打好税单,需要当天缴纳契税
2、赠与的房子:需要提前查询限购(2021年7月24日新规后,
3、税费当天需要缴纳,请带好银行卡(有些卡会限额,请事先开通大额刷卡,交易中心不接受现金交税,小额费用可现金支付)。
4、产证会当天直接被交易中心直接收掉,如有需要使用请提前复印备用。
ps:交易中心近期办理的收件收据。收到此件,说明您的赠与已经走完流程,只差最后一步,拿着这个收件收据,带上身份证到交易中心拿号直接领取产证。
总结:从上面三种更名方式可以看出来,名下没有房产继承最划算。名下有房产又不打算出售的走交易流程划算。
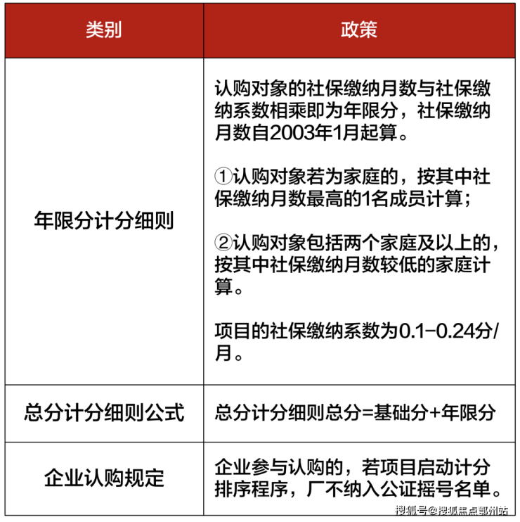
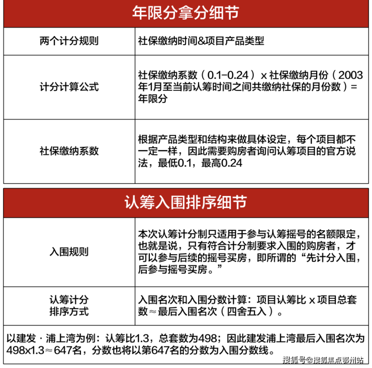
八、上海新房摇号积分制政策:






九、上海以旧换新购房补贴
为了方便居民升级住房,改善居住条件,上海还推出了旧换新政策,内容如下:
在一年内出售外环内2000年前竣工、建筑面积在70平及以下的唯一住房,并购买外环外一手住房的居民家庭,可以向购入一手住房所在区房地产交易中心申请补贴。
建筑面积30平以下,每套补贴标准2万元;
住房建筑面积30~50平,每套补贴标准2.5万元;
住房建筑面积50~70平,每套补贴标准3万元。
在办理新购一手住房不动产权证后领取补贴。
免责声明:本文如无意中侵犯某方知识产权,告知即删!
图片来源于网络,仅作为推广示意使用;如涉及版权使用,请与我司联系。
更多资讯请关注作者了解!