建投·晋和府
建投·晋和府售楼处电话:400-112-0302【售楼中心】
咨询高峰期请耐心等待,预约来电尊享内部优惠,专业一对一热情服务,让您用专业眼光去买房。
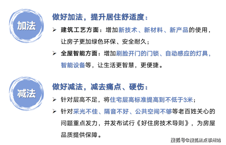
无锡新项目层出不穷。但是,随着改善需求的不断更迭,我们也一直在思考, 什么样的房子才能称之为“好房子”?
在今年全国两会举行的民生主题记者会上,住房和城乡建设部部长倪虹介绍,将推动建设 安全、舒适、绿色、智慧的“好房子”,重点表现在:

这与建投·晋和府的打造理念,不谋而合。
项目打造了 10F洋房、13-17F小高层及26F高层三类产品,区别于别的小区,建投·晋和府引入了 五恒科技系统和 “建投理想家”智慧社区概念。

建投·晋和府效果图
什么是 “建投理想家”智慧社区呢?
我们不妨理解为:这是针对全社区业主日常需求而研发的智慧生活场景社区。
在这样的社区里,业主不论是归家还是在社区玩耍,都不用太过担心便捷和安全的问题。
比如:
在「建投理想家」社区,业主归家时,无需注视,大门即可自动敞开,实现无接触归家,“智能灯光系统”将为小区业主停放车辆提供良好的视野环境;
当你晚上想要下楼跑两圈,在家就能一键呼梯,社区里已经提前装置了“驱蚊灯”,不用担心有蚊虫叮咬;
如果家中老人和孩子长时间在社区里玩乐,还有全时安全监测系统,实时监测每栋楼从一层至顶层高空抛物情况,为家人的安全保驾护航。

当然,“建投理想家”智慧社区,并不仅限于 无接触归家、全时安全监测、智慧灯光、一键呼梯等智能配置,还有社区WIFI全覆盖、六点半学堂等共享服务,实现社区业主丰富的居住体验。

建投·晋和府效果图
建投·晋和府
建投·晋和府售楼处电话:400-112-0302【售楼中心】
咨询高峰期请耐心等待,预约来电尊享内部优惠,专业一对一热情服务,让您用专业眼光去买房。
在室内,建投·晋和府用科技赋能居住舒适度,引进五恒科技系统,来为业主的身体健康保驾护航。
就像最近无锡大降温,突如其来的冷空气,让很多人觉得嗓子、关节等部位或多或少不舒服,处在这样的环境下,不论老人孩子还是成年人,都容易引发各种疾病。
也有不少人感叹, “房子大”不如“住得好”。
而 住在建投·晋和府,有五恒科技系统加持,就不会有这样的困扰。

五恒科技系统示意图
在建投·晋和府,一打开门,你就能感受到室内外体感的变化,区别于中央空调,整个室内是无风感的,温度始终保持在一个20-26℃,并且,房间的任何角落温度精度控制在“±1℃”。

五恒科技系统示意图
室内相对湿度全年保持在40%-65%之间,是身体舒适的范围,即便不敷面膜,一整天下来,皮肤还是润润的,非常舒适。
针对呼吸道比较敏感的朋友,三重物理过滤系统,通过不同层级的过滤网,层层拦截空气中的尘埃、花粉、烟雾等微小颗粒物。

五恒科技系统示意图
室内每小时新风换气超过1次,即便刚吃完螺蛳粉、火锅,室内空气也能很快恢复清新~
没有空调、新风这些设备的外机,家里也没有机器运转噪音,而针对室外的噪音,恒静系统通过 智能声音识别与处理系统,实时监测与分析室内外的噪音,然后生成反向声波进行精准抵消,有效减少了噪音困扰。

五恒科技系统示意图
值得关注的是,建投·晋和府采用 分户式五恒系统,每个房间都可以单独挑空,而且是 全电能驱动,绿色环保,也没有高昂的能源费用负担。
与此同时,业主还可以通过 智能软件进行远程操控,让每次归家都有舒适的环境。
想要达到这样的 恒温、恒湿、恒氧、恒洁、恒静效果,除了科技技术外,还需要精细到建筑工艺。
在建投·晋和府,楼板及管道等关键部位也均设置了专业的降噪装置。楼板使用了 多层隔声,窗户用的都是 三玻两腔low-E窗,不仅有良好的隔音效果,更有隔热保温效果。
五恒科技系统示意图

排水用的是 静音排水管材和同层排水结构设计,降低水流噪音。
甚至卫生间里连洗完澡的湿气也可以很快随着室内空气循环从卫生间的排风口排出,不需要另外安装排风扇等通风设备,又少了一个噪音来源。
这样的智慧科技住宅体验感,于梅村而言,是首次,足以迭代梅里改善人居。
建投·晋和府
建投·晋和府售楼处电话:400-112-0302【售楼中心】
咨询高峰期请耐心等待,预约来电尊享内部优惠,专业一对一热情服务,让您用专业眼光去买房。
建面约102-170㎡五大创新户型
改善舒适度和功能性,一步到位!
在建投·晋和府项目上,为顺应群众对“好房子”的需求,项目还设计了 建面约102-170㎡五大户型,所有户型 层高均在3-3.15米,客厅面宽均在6-6.3米。

在室内空间设计上,考虑到采光问题,项目 采用客厅和阳台一体化设计,摒弃传统阳台界限,将客厅外的空间推至窗前,高开间进深比,保障日常采光的同时,也将改善生活的舒适度大幅提升。
而且, 建面约120㎡以上户型,都是“N+1”户型,也不用担心公共空间不够。
以建面约122㎡三房两卫户型为例,这个户型整体面宽约12m,宽厅面宽约6m,可以设计成一个大宽厅,也可以根据家庭需求,将宽厅隔出一个空间做多功能厅、兴趣房或者书房,满足一家人的功能需求。

建投·晋和府建面约122㎡户型图
当然,这个户型充分考虑到男女主人收纳的需求,不仅设计了S墙,还在玄关入口的地方设计独立服务阳台,男主人爱的高尔夫球杆,女主人的画板,都可以暂时存放在这里。
还有建面约170㎡户型,私家电梯厅归家和户内玄关,让入户隐私得到保障。
四室两厅三卫格局,双套房设计,南向面宽达到了约16.8m,约6.3m宽厅与阳台一体化设计,L型的转角阳台,也让采光与视野,进一步扩大。
建投·晋和府建面约170㎡户型图

这个户型还有个细节,不知道大家有没有发现?
建投·晋和府
建投·晋和府售楼处电话:400-112-0302【售楼中心】
咨询高峰期请耐心等待,预约来电尊享内部优惠,专业一对一热情服务,让您用专业眼光去买房。
飘窗!
每个卧室也都设计超大飘窗,尤其是南向主卧的L型环绕飘窗,够大,也够款,观景与功能并存,业主可以根据自己的喜好,将其打造为一个舒适的茶台、沙发等,在房间也能享受“环幕式”赏景。
不仅如此,餐厅北向飘窗,与南向阳台窗对窗,不需要借助房间,就可以实现通风对流,这才是真正的南北通风。
对很多想要改善的朋友来说,这些细节也恰恰的痛点所在。而建投·晋和府打造的五大户型,不论是整体格局的舒适性,还是细节上的实用性,都做到了很好的均衡。
师法名园,晋韵吴风
六进礼序,给业主最高的归家礼遇
此外,小区自身的美感也让人舒适。
项目在设计理念上独具一格,社区内部以 《瞻园图》为蓝本, 大量融入晋、吴文化精髓,打造了 “一轴四苑八园”的园林规制。
建投·晋和府效果图

在遵循尊崇礼序的同时,两条游园环线尽享意趣,四苑八园移步异景,创造性地将园林文化与人文精神结合,用匠心打造独属于建投·晋和府业主的六进归家礼序。

建投·晋和府效果图
师法名园,更有殊胜之处,山石、林木、流水、建筑之间相互成就,让业主每天都徜徉在不一样的江南园林里,可观、可游、可玩、可享。
建投·晋和府,用这样高规格的新中式人居规制,给了业主最高的礼遇,最美的风景。
建投·晋和府效果图

建投·晋和府
建投·晋和府售楼处电话:400-112-0302【售楼中心】
咨询高峰期请耐心等待,预约来电尊享内部优惠,专业一对一热情服务,让您用专业眼光去买房。
三大国企首次合作,落子梅村
约万方实景示范区,即将公开
了解建投·晋和府之后,笔者想到一个问题。
在不缺重量级开发商的无锡,为何这次刷新梅村改善封面的是建投·晋和府?
其实这也不难理解。当市场进入改善,不是谁都可以执笔城市封面,真正能够做到这些的,往往都有着强厚的品牌实力和在地情节。
而建投·晋和府由 山西建投、梅里古镇建设、高新置业三大国企联袂开发。
山西建投集团起始于1953年,由山西省人民政府国有资产监督管理委员会直接监管,是 山西省规模最大的综合性国有投资建设集团,经营业绩遍布国内及海外60个国家和地区,曾多次入选 “中国企业500强”榜单,也是2024年 “中国大企业创新100强”中,成为山西省上榜的唯一企业。

2018年,山西建投集团设立全资子公司 山西建投城市运营集团有限公司成立,立足于房地产开发、物业管理、城市服务三大主业。
截至目前,山西建投城运集团已拥有40余家分子公司,资产总额400余亿元,房地产开发面积逾600万平方米,土地储备达286.67公顷。
梅里古镇建设是无锡本土国企,受到梅里古镇3000多年文化影响,是最懂梅里文脉的国企之一。
高新置业同样立足新吴区,是最懂新吴的本土国企,无锡楼市里的代表性国企,在区域内已打造多个优质项目。
这一次,三强首次合作,他们把目光,投向了梅村。
作为 吴文化发源地,梅村千年来人文积淀,这里的人居氛围相当浓厚,各项配套发展醇熟,商业、教育、休闲也都已呈现出活力宜居。
建投·晋和府择址梅村新华路与锡贤路交汇口西北侧,这是梅村核心一系列醇熟配套包围圈内难得的空白地块, 步行范围内集齐地铁站、商业、学校和医院。

建投·晋和府区位图
东侧近临地铁5号线新华路站(在建)和地铁4号线延伸段(规划),金城快速路、新浪路高架等快速通达机场、高速和空港。
周围梅村中心幼儿园、梅村实验小学、锡梅实验小学、梅里中学、国家级示范高中——梅村高级中学等, 15年优质教育一站式配齐;还有五洲国际广场、嘉禾广场、璟隆广场等商业配套,满足日常购物、休闲的需求。
来源于璟隆广场官微

这样的生活配套成熟度,便捷性、松弛感、烟火气全部都有。
不止如此!
在最新获批的《无锡市国土空间总体规划(2021-2035年)》中,无锡市中心城区规划迎来重要调整,其中,梅村被正式划定为中心城区。

这也意味着, 梅村在城市发展格局中的地位跃升,后期的发展势头会越来越猛,板块预期将大有可为!
断供多年的梅村,板块价值正在极速飙升中,又恰逢建投·晋和府这样新高度的人居标杆面市,是不是嗅到了一丝红利的味道?

建投·晋和府效果图
建投·晋和府
建投·晋和府售楼处电话:400-112-0302【售楼中心】
咨询高峰期请耐心等待,预约来电尊享内部优惠,专业一对一热情服务,让您用专业眼光去买房。
郑重承诺:此房源信息真实有效,开发商直属全程营销策划,中介勿扰如有问题欢迎来电咨询,来电即可享受买房优惠!
1、本资料为要约邀请,不作为要约或承诺;买卖双方的权利义务以双方签订的《商品房买卖合同》及其补充协议、附件等书面文件为准;相关宣传内容不排除因政府相关规划、规定及出卖人分期规划、未能控制等原因发生变化;出卖人将!不定期对宣传材料进行修改,敬请留意最新资料。
2、图片来源于网络,仅作为推广示意使用;如涉及版权使用,请与我司联系。