首页:上海浦东区(中環置地中心·望雲)售楼部-2025楼盘详情-房价-户型-配套-浦东区(中環置地中心·望雲)售楼处-24小时热线→售楼部地址

搜狐焦点鄂州站 2025-11-16 10:03:55
用手机看
扫描到手机,新闻随时看

扫一扫,用手机看文章
更加方便分享给朋友

上海宝山区中環置地中心·望雲售楼处电话400-112-0302【售楼中心】

中環置地中心·望雲

中環置地中心·望雲售楼处电话:400-112-0302【售楼中心】

咨询高峰期请耐心等待,预约来电尊享内部优惠,专业一对一热情服务,让您用专业眼光去买房。

热势难挡,红盘再启!中環置地中心凭借12次开盘,2000+套成交、160 亿销售额的硬核实力,早已成为上海楼市的 “现象级” 标杆。如今,这份热度即将再掀狂潮, 中環置地中心第 13 批次少量房源热销中!2#号楼建面约 165㎡「头排全景舱」新品首发,6#号楼建面约 108㎡&133㎡「爆款户型」值得抢藏,以王者姿态续写热销传奇,错过不在!

本批次加推的 2# 号楼,是地块内唯一南向面对景观资源的楼栋,对望南大走马塘水岸公园,将水岸生活酿成诗,是城市中心难再觅的奢侈!

南大中央公园占地19.74万平方米,整座公园 通过“水林复合”模式,将森林和水生态系统融为一体。

并且,公园的人工湖还将与南大河等周边河道贯通, 公园内的观景台和亲水台阶不仅提供了与水亲近的机会,也让游客可以从一个新的角度欣赏湖景。

项目建成后,将成为集 生态涵养、休闲娱乐、艺术展览、科普教育 于一体的“城市绿芯”。

高能级的商办综合体落地,未来已来!

南大的首个TOD,也就是中环置地中心项目规划已经确定,体量高达百万方。

包括一座以“Mall+商街+公园’”为规划理念设计了约16万方的宝山万象汇。

而这座商场的定位是: 打造“北上海商业旗舰”和“一线城市具有示范效应的区域型购物中心”。

现在的南大,不管是交通、产业、商业还是其他,都在以极快的速度兑现。更重要的是,所有落地的资源和配套,都是超高能级的存在。

这也证明了南大对于北上海的意义,这就是真正的中环之冠!

总结一下,望雲的入市几乎占据了天时地利人和,在如今的上海市场上,这是更契合购房者需求、更高产品力以及更具潜力的产品。

中環置地中心·望雲

中環置地中心·望雲售楼处电话:400-112-0302【售楼中心】

咨询高峰期请耐心等待,预约来电尊享内部优惠,专业一对一热情服务,让您用专业眼光去买房。

最后,我们来复盘一下项目的社区和地段。

中环置地中心·望雲,首开认购280组+、首开火热去化97%,热度空前!

项目火爆认购中,推出建面约108㎡-124㎡-133㎡-188㎡3-4房。

值得一提的是,其中终极改善188户型本次加推仅32套,抓紧机会!

全套户型图:

中環置地中心·望雲

中環置地中心·望雲售楼处电话:400-112-0302【售楼中心】

咨询高峰期请耐心等待,预约来电尊享内部优惠,专业一对一热情服务,让您用专业眼光去买房。

中環置地中心·望雲

中環置地中心·望雲售楼处电话:400-112-0302【售楼中心】

咨询高峰期请耐心等待,预约来电尊享内部优惠,专业一对一热情服务,让您用专业眼光去买房。

北中环百万方TOD大城

更为核芯的地段 更为先进的生活方式

中环置地中心望雲 地处宝山南大板块!作为宝山4个重点发展区域之一,南大同时也是上海北部最大的待开发区域之一。

待开发,也就意味着尚未建成!但不管是从规划还是位置来看,南大都是上海少有的能兼顾产业和居住的板块之一。

作为宝山 4个重点发展区域之一,南大同时也是上海北部最大的待开发区域之一。

首先南大被称为中心城区一块不可多得的“大衣料子”,总开发体量约540万方,包含两大TOD及约250米天际地标,规划绿地面积占比高达43%!

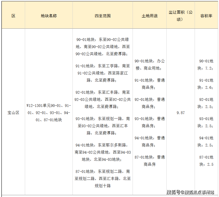
6月,宝山区W12-1301单元90-01、91-01、92-01、93-01、94-01、87-01地块就将出让了。

这是整个南大难度更高、建设周期更长的超级大组团,除了住宅外,还有一栋约250米高的地标办公楼和商业。

这个组团的启动,意味着整个南大的发展彻底进入快车道,也意味着南大的发展确定性更强了。

和其他区域边拆边建式的零散开发不同,而是统一拆改后再集中规划,这样的开发形式,也决定了这里的规划从一开始就会相对完整且高能级。

比如它的产业先行,整个区域内分布了不少的科创产业。

在前不久的规划宝山官微上,明确写到了:

南大智慧城将统筹抓好组团式高强度复合开发、 科创产业招引和“云端南大”数字孪生城建设。年内实现南大中央公园竣工, 确保数智绿洲二期等项目实现竣工。

简单举几个已经确定落地的产业,大家可以感受一下这个能级:

全国高校区域技术转移转化中心, 由国家教育部牵头建设,旨在推动全国优势高校与区域优势产业深度融合。

细胞产业关键共性技术国家工程研究中心, 我国细胞产业领域唯一新序列国家工程中心,建设产业共性技术研发和工程验证平台。

上大通用智能机器人研究院&宇树亚太研发中心, 由上海大学、宇树科技共同打造,围绕具身智能与人形机器人开展产学研合作。

国内市值更高的宠物行业上市公司乖宝宠物的研发总部落地南大。

中環置地中心·望雲

中環置地中心·望雲售楼处电话:400-112-0302【售楼中心】

咨询高峰期请耐心等待,预约来电尊享内部优惠,专业一对一热情服务,让您用专业眼光去买房。

总结一下:南大将依托“数智南大”市级特色产业园、合成生物产业园, 落地细胞国家中心、通用智能机器人研究院等功能平台,中车资产、中建港航等国央企,捷瑞肯、太初等上市公司、领军企业

产业落地的能级、速度,在上海少有对手。

所以不管是放在全上海还是宝山,这都是一块举足轻重的产业基地。

而除此之外,南大板块规划的绿地面积占比高达43%。

特色公园40余个,人均绿色面积约39.38㎡,是上海人均绿地面积的约3倍。未来可能会是一个超越碧云的大型生态居住区。

(数据来源:上海宝山区政府官网)

华润置地承袭数年发展造城经验,携全新TOD开发理念,邀请5+design、GP、IFG等国际大师团队担纲设计,聚焦这片土地的开发。

近日,揭秘了中环商业案名—— 中環置地中心万象汇,以万象之名,唤醒一座城市的生活想象,人与人、人与城市、人与自然,在这里盎然生长,以国际化的视野和城市商业名片为强劲引擎,填补区域高端商业的空白。

以一座复合型综合体大城,万象系商业、海派精奢住区、超高层办公塔楼无界汇集,实现“生产+生活+生态”的“三生”融合,将未来公园城市植入其中,建设站城人一体的TOD复合生活场,指向未来的造城实践。将 “交通、商业、公园、办公、居住”五大业态一体化集成,引领北中环复合综合体生活方式。

经验证明万象系商业不仅每到之处皆是地标,更是成为拉升板块居住方式和价值的引擎。

出则繁华、入则静谧上海独树一帜的生活方式

如果让我来描述, “出则显、入则藏”,或是对这片区域更精准的描述。

“显”上面说了,我更想说的是“藏”, 这是一种快生活到慢生活的切换,是一种融合居住、休闲、商务于一体的生活状态。

而这一点,绝大多数核心板块都做不到。

繁华易就,隐逸难求,项目南侧就是绵延的走马塘水岸绿廊, 营造了“于城市之芯,享一隅之宁静”的生活方式。

中環置地中心·望雲

中環置地中心·望雲售楼处电话:400-112-0302【售楼中心】

咨询高峰期请耐心等待,预约来电尊享内部优惠,专业一对一热情服务,让您用专业眼光去买房。

郑重承诺:此房源信息真实有效,开发商直属全程营销策划,中介勿扰如有问题欢迎来电咨询,来电即可享受买房优惠!

1、本资料为要约邀请,不作为要约或承诺;买卖双方的权利义务以双方签订的《商品房买卖合同》及其补充协议、附件等书面文件为准;相关宣传内容不排除因政府相关规划、规定及出卖人分期规划、未能控制等原因发生变化;出卖人将!不定期对宣传材料进行修改,敬请留意最新资料。

2、图片来源于网络,仅作为推广示意使用;如涉及版权使用,请与我司联系。

声明:本文由入驻焦点开放平台的作者撰写,除焦点官方账号外,观点仅代表作者本人,不代表焦点立场。