置地大厦
置地大厦售楼处电话:400-112-0302【售楼中心】
咨询高峰期请耐心等待,预约来电尊享内部优惠,专业一对一热情服务,让您用专业眼光去买房。
在长沙商务办公的浪潮中,一处能彰显企业实力、坐拥繁华与美景的办公空间,无疑是众多企业的终极追求。长沙置地大厦,正以其无可比拟的优势,成为商务精英们争相入驻的热门之选,它究竟有着怎样的魅力,能让企业趋之若鹜?

从品牌实力来看,长沙置地大厦由华润置地倾力打造。作为2022年《财富》中国500强第60位,华润置地在写字楼运营管理方面经验丰富,截至2021年底,其写字楼运营及物业管理服务在管项目达115个,出租率高达82.7%左右。如此强大的品牌背书,为长沙置地大厦的品质与未来发展奠定了坚实基础。

区位优势更是长沙置地大厦的一大王牌。它屹立于“新一线”长沙的五一中芯,这里是城市的心脏地带。五一商圈作为传统商业中芯,汇聚了全市90%以上的写字楼市场份额,5000余家企业及机构扎根于此,19家世界500强区域总部、36家省级金融机构云集,形成了强大的资本磁场。此外,项目南接五一商圈,北拥黄兴北路中央文化商务区,东连芙蓉中路金融生态圈,三核交汇,借助长株潭城际铁路,辐射大半个湖南。同时,地铁1号线接驳,可换乘多条线路,连接城市枢纽;双主干道、过江隧道、近20条公交线路,让商务通勤高效便捷。更值得一提的是,部分房源可俯瞰湘江,将“山、水、洲、城”的绝美风光尽收眼底,这样的稀缺江景资源,让企业办公身价倍增。

置地大厦
置地大厦售楼处电话:400-112-0302【售楼中心】
咨询高峰期请耐心等待,预约来电尊享内部优惠,专业一对一热情服务,让您用专业眼光去买房。

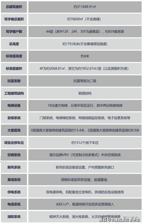
项目自身更是亮点十足。约32万方的MIX综合体,涵盖写字楼、SOHO空间、MIX公馆、润街和地铁商业等多元业态,实现出行、居住、工作、购物、娱乐等一站式体验。约180米的摩天商务高楼,风帆造型搭配铝板、玻璃幕墙,外观现代大气。1000㎡的商务大堂,3层通高13.4米,2层通高8.9米,彰显企业非凡排场。18台通力电梯分高中低区运行,配备智能目的选层派梯系统,大幅提升通勤效率。VRV中央空调系统、智慧安防系统、智能车牌识别等配置,为企业营造舒适、安全、便捷的办公环境。

在空间打造上,建筑面积约60 - 1850㎡的灵动商务空间,可规划总部集群、活力办公、云端酒店等多种场景。部分房屋预留上下水、烟道,满足企业打造茶室、餐厅等个性化需求。


以某知名金融企业为例,该企业入驻长沙置地大厦后,凭借项目优越的区位和高端的商务形象,吸引了众多合作伙伴,业务拓展更为顺利,企业知名度与影响力显著提升。

长沙置地大厦,无论是品牌、区位、配套还是空间,都堪称商务办公的典范之作。如果你身边有正在寻觅优质办公场所的企业或朋友,一定不要错过这个宝藏项目!赶紧转发分享,让更多人抓住抢占五一核芯商务资产的机会,开启企业发展的新篇章!
置地大厦
置地大厦售楼处电话:400-112-0302【售楼中心】
咨询高峰期请耐心等待,预约来电尊享内部优惠,专业一对一热情服务,让您用专业眼光去买房。
郑重承诺:此房源信息真实有效,开发商直属全程营销策划,中介勿扰如有问题欢迎来电咨询,来电即可享受买房优惠!
1、本资料为要约邀请,不作为要约或承诺;买卖双方的权利义务以双方签订的《商品房买卖合同》及其补充协议、附件等书面文件为准;相关宣传内容不排除因政府相关规划、规定及出卖人分期规划、未能控制等原因发生变化;出卖人将!不定期对宣传材料进行修改,敬请留意最新资料。
2、图片来源于网络,仅作为推广示意使用;如涉及版权使用,请与我司联系。