华润·长隆万博悦府
华润·长隆万博悦府 售楼处电话:400-112-0302【售楼中心】
咨询高峰期请耐心等待,预约来电尊享内部优惠,专业一对一热情服务,让您用专业眼光去买房。
华润置地,作为连续多年位居行业综合实力前三的“城市投资开发运营商”, 始终以超越单一房地产开发的格局,深度参与城市核心片区的统筹规划与运营,并通过整合高端商业、文体中心、生态公园等多重城市功能, 为区域注入持久活力,当企业实力与城市远见相遇,一座现象级作品便应运而生。

在 长隆 万博CBD核心,一座大城的繁盛生活已全然兑现:从广州市东风东教育集团番禺小学与番禺区番雅实验学校今秋的盛大开课,到湾区首座K11 Select的璀璨开业,再到融合城市生机与静谧的隆润公园实景呈现……随着这幅大城生活画卷的日益丰满,关于理想生活的承诺,也终于在岁末之际,迎来了圆满落定:长隆万博悦府,这个现象级的项目,第一批住宅已批次交付给业主。

这不仅是一把钥匙的传递,更是将一纸蓝图的万千构想,悉数转化为可感、可知、可享的日常。自此,大城的澎湃活力与家的温暖安宁无缝衔接,一场关于未来的美好生活,正式启幕。

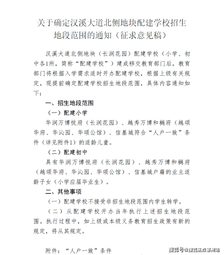
番禺区教育局正式发布《关于确定汉溪大道北侧地块配建学校招生地段范围的通知(征求意见稿)》的通告,明确提到:
1、配建小学(东风东)招生范围为: 华润万博悦府、越秀万博和樾府以及信基城。
2、配建初中(广雅)招生范围为: 华润万博悦府、越秀万博和樾府以及信基城 。
换言之,这三个小区“ 人户一致 ”条件的适龄儿童,都可以入读。

公示的文件还强调了两点:
1、配建学校不接受非招生地段范围内的学生转学。
2、从配建学校开办当年执行上述招生地段范围。执行过程中,如上级或本级义务教育招生政策有新的规定,将从其规定。
其他小区想要通过转学“曲线”就读名校的方式,基本被堵死了!

虽然学位被蹭,但是华润万博悦府依然卖的嘎嘎声啊!
项目属于91万方的超级综合体,这里面包括24万㎡的商业、约51万㎡的住宅、约9.7万方的商业组团,以及72班小学+36班中学+21班幼儿园。
整个地块分成ABCD4个组团开发:

A组团主要是约24万㎡万象系的商业综合体
B组团是住宅区,分两期住宅,大约3200户住宅
C组团是学校用地,包括24班幼儿园,72班小学,36班初中
D组团主要是商业办公写字楼为主。
在售信息:
一期住宅总占地约5.6万㎡,总建面约38.1万㎡
二期住宅总占地约5.7万㎡,总建面约36.9万㎡。
总户数:一期住宅约1595户,二期住宅约1674户
容积率:约4.48
绿化率:约35%
物业费:5.28元/㎡/月
物业公司:华润物业
总户数:一期住宅约1595户,二期住宅约1674户

华润·长隆万博悦府
华润·长隆万博悦府 售楼处电话:400-112-0302【售楼中心】
咨询高峰期请耐心等待,预约来电尊享内部优惠,专业一对一热情服务,让您用专业眼光去买房。
一期距离地铁3/7号线汉溪长隆站,实际距离约500米左右,步行约8分钟,距离地铁18号线南村万博站约1.2公里
二期距离地铁3/7号线汉溪长隆站就更近了,下楼就是地铁口
自驾:周边有汉溪大道、新光快速路等主干道,方便连接珠江新城、金融城和琶洲等地。
通勤时间:
金融城:自驾20公里,耗时29分钟;地铁11站,耗时50分钟。
珠江新城:自驾17公里,耗时38分钟;地铁7站,耗时32分钟。
琶洲:自驾18公里,耗时27分钟;地铁9站,耗时40分钟。

华润自己将建设旗下万象系商业,另外周边有万达广场、四海城、粤海广场、敏捷广场、时代芳华里和奥园城市广场等商业体,还有即将开业的K11商业体,吃饭逛街看电影都可以在这边满足,商业配套非常成熟。
CBD的配套水平名副其实,拥有整个番禺最好的资源,长隆万博已开业12座商业体,包括四海城、番禺万达、番禺天河城等,商业体量已超过10个天河城。

而且除去中高端的消费,周围的日常消费的选择也很多,除了万代广场的华润万家,楼盘周边还有山姆会员店、盒马鲜生等大型高端精品超市,提供优质的进口、国产食品和其他消费品

附近有两家三甲医院(番禺区第二人民医院、广东省妇幼保健院),并且正在建设中的国际医院将进一步提升医疗服务水平。


背倚全球第六大主题乐园集团、国家 5A 级景区约 150 万 m² 长隆旅游综合商圈,有长隆约 5km 森林天然氧吧,独创规划 “绿心廊桥”,连通 “公园 + 居住”,还将围绕长隆绿心打造 3 公里长环园区 “林荫大道”,分段赋予活力街、漫步道、乐园径等不同主题,提供全龄友好的慢行休憩空间 。

一期住宅总占地约5.6万㎡,总建面约38.1万㎡;
二期住宅总占地约5.7万㎡,总建面约36.9万㎡
容积率:约4.48
绿化率:约35%
住宅楼高:约32~47F
总户数:一期住宅约1595户,二期住宅约1674户
在售产品:约108-300㎡
教育资源: 21班番禺实验幼儿园、72班东风东小学、36班广雅初中
使用年限:住宅70年,商业40年,商办40年

华润·长隆万博悦府
华润·长隆万博悦府 售楼处电话:400-112-0302【售楼中心】
咨询高峰期请耐心等待,预约来电尊享内部优惠,专业一对一热情服务,让您用专业眼光去买房。

中央园林|一座生长于大城核心的「私享山林」
当大城繁华在外,家园之内则需一份宁静与自然。长隆万博悦府以「城市山林」为核心理念,这并非简单绿化,而是以营造生态系统的匠心,在都会打造了一片可沉浸、可呼吸的森境。

约2万㎡的中央园林犹如一方「微气候绿洲」,通过模拟自然地貌,并高密度栽植近300棵大型乔木,形成了有效的生态调节层;严格选用蜜源与食源植物,吸引鸟语虫鸣,让生态自然循环,从会随触碰运动的 粘叶豆 ,到寓意相思的海红豆,再到秋日绚烂如画的乌桕,园区本身便是一座充满探索趣味的自然博物馆,让生活的每一天都与生机共处。


六境礼序|一场融合传统与现代的归心之旅
大城生活需要效率,归家则需要仪式感;长隆万博悦府深研东方居住美学,将古典礼制凝练为 「六境归家」 的当代体验,让归家成为涤荡喧嚣的心灵旅程。
华润·长隆万博悦府
华润·长隆万博悦府 售楼处电话:400-112-0302【售楼中心】
咨询高峰期请耐心等待,预约来电尊享内部优惠,专业一对一热情服务,让您用专业眼光去买房。
这场旅程始于园区入口——两棵超50年树龄的全冠罗汉松,以苍劲姿态守护家宅祥瑞;穿过蕴含正能量寓意的白水晶照壁,步入酒店式迎宾前厅,一株硕果累累的古桩孤植铁冬青,静候家人归来;信步而至的镜面水院,六棵凤凰木阵列水中,取意「有凤来仪,筑巢引栖」;此后,再经由作为社区客厅的悦仕会所与绿意盎然的中央园林,最终抵达静谧尊崇的楼栋大堂,完成一场从「城市菁英」到「家庭主人」的身份与心境转换。

丰盈日常|全龄段丰盛场景的活力绽放
大城之繁盛,在于资源的汇聚;家园之好,则在于生活的丰盈;长隆万博悦府的交付,意味着一个全龄段、全时段的美好生活场正式激活。
对于社会的下一代,华润置地标志性的 「达尔文营地」 在此生动落地。以长隆乐园IP华南虎为灵感的「虎虎大叶谷」,将自然科普、体能锻炼与创造性游戏融为一体,让孩子在攀爬、嬉水与动植物观察中,激发无限好奇心。

对于追求品质生活的家庭成员,由知名设计师李益中打造的悦仕会所提供了多元选择。约25米恒温泳池、引自然景观入室的健身房与瑜伽室满足健康所需;双层挑高的邻里会客厅则是社交与放松的雅集之所;社区内精心布局的阳光草坪、亲子活动区与设计灵感源自京都安缦酒店的下沉卡座,分别承载家庭欢聚、童趣探索与独处沉思,让亲密、温暖的邻里关系自然生长。

匠心兑现|于细节处悦见家的诚意
大城地标的质感,源于对每一处细节的苛求。长隆万博悦府将匠心倾注于建筑肌理,让品质可触可感。
建筑立面以现代简约的玻璃与铝板,勾勒出鎏光镜面的挺拔轮廓。细节处,则从广府「满洲窗」与「叠山纹」中提炼弧线元素,让建筑兼具国际风范与在地文脉。

步入精装大堂,温润石材与珍稀的鱼肚金奢石背景墙辉映,艺术天花与隐藏光带营造出酒店式的归家仪式;电梯轿厢内的编织皮革、镶嵌于威尼斯棕奢石之上的悦系专属标识入户门牌,无不于细微处彰显高定美学与家的温度。

此次交付,远非一个句点,而是一段崭新生活叙事的温暖开篇;家的意义,自此由建筑空间,真正转向屋檐下的丰盈日常与亲密联结。

未来,这里将不仅是一片精美的园林与建筑,更是一个持续生长、充满温度的生命共同体:丰茂的林木会随年月愈加葱郁,孩童的笑语将在营地中逐年回荡,邻里的故事将在会客厅里不断续写。家园的美好,也将在时间中沉淀,在共享中升华。

户型图






华润·长隆万博悦府
华润·长隆万博悦府 售楼处电话:400-112-0302【售楼中心】
咨询高峰期请耐心等待,预约来电尊享内部优惠,专业一对一热情服务,让您用专业眼光去买房。











华润·长隆万博悦府
华润·长隆万博悦府 售楼处电话:400-112-0302【售楼中心】
咨询高峰期请耐心等待,预约来电尊享内部优惠,专业一对一热情服务,让您用专业眼光去买房。
郑重承诺:此房源信息真实有效,开发商直属全程营销策划,中介勿扰如有问题欢迎来电咨询,来电即可享受买房优惠!
1、本资料为要约邀请,不作为要约或承诺;买卖双方的权利义务以双方签订的《商品房买卖合同》及其补充协议、附件等书面文件为准;相关宣传内容不排除因政府相关规划、规定及出卖人分期规划、未能控制等原因发生变化;出卖人将!不定期对宣传材料进行修改,敬请留意最新资料。
2、图片来源于网络,仅作为推广示意使用;如涉及版权使用,请与我司联系