2021乌镇雅园真相震惊!究竟怎么回事:
扫描到手机,新闻随时看
扫一扫,用手机看文章
更加方便分享给朋友
乌镇雅园——中国最成功的养老度假小镇
乌镇雅园售楼处电话:400-000-0460转6688
乌镇雅园:是中国最成功的养老度假项目,是由蓝城集团首创学院式颐乐养生养老典范,被业界高度认可。乌镇雅园运作模式是从颐 乐 学 为四个维度使入住老人实现最文艺的养老,老有所养 老有所学 老有所医,把对老人的精神服务作为重点和特点打造。本次峰会我们也邀请了 蓝城集团执行总裁 傅林江总 其案例做详细解读分享,该项目总建筑面积60万方,总投资20个亿。其中老年大学是3.5万方投资2.5个亿。目前销售总收入是20亿左右,短短两年时间就是现实投入基本持平。目前已是盈利阶段
现在的宋卫平把大部分精力都投入到小镇的开发。
这里,和大家分享一下宋卫平蓝城小镇开发之路。
NO. 1|蓝城小镇开发之路
[春风长乐地貌实景图]
蓝城小镇开发之路:从乌镇雅园到桃李春风
追溯宋卫平的蓝城小镇,大概要从乌镇雅园开始。那时候,所有媒体都在说,宋卫平先生已投入养老地产开发。
定位为学院式颐养旅游小镇的乌镇雅园成为宋卫平先生转身后的排名前列个项目——致力于从环境、人文、建筑、服务、配套等方面营造一个真正适合老年人生活的小镇,让每个老人都能有尊严的养老。
最终,乌镇雅园涵括健康医疗、养生养老、休闲度假的全新养老地产模式,以及自成体系的养老配套设施和精细服务,迅速风靡全国,被业界赞誉“中国最成功的养老度假小镇”,并成为同行的“参观学习基地”。
[乌镇雅园颐乐学院实景图]
之后是杭州桃李春风的继续。很多人猜想乌镇雅园那么成功,在桃李春风的开发上,宋卫平或将复制这一模式。
结果并非如此。
桃李春风经过产品的重新规划,83-180方中式小Villa一推出就火爆抢售一空。很多媒体或同行分析热销原因:中式建筑、一层别墅、面积小、有院子、环境优美、价格适宜等各种热销因素跃然纸面,流传于网络。
这些或许都是热销因素,却不是最重要的。
[桃李春风样板区实景图]
房子只是一个容器,生活和服务才是核心
宋卫平也说了:“房子只是生活的一个容器而已。买椟还珠,生活就是那个“珠”字,房子就是那个“椟”,最有价值和有意义的是围绕这个“珠”展开,而不是围绕这个盒子展开。我们是服务于理想生活的一个服务商。”
在宋卫平心中,服务和生活品质才是地产开发的关键。小镇是一个从充满大善大爱的心灵沃土上萌芽的种子,唯以服务的浇灌才能茁壮成长。
所以在小别墅热销之后,桃李春风通过购房者人群细分,发现桃李春风的业主并不拘泥于养老需求,他们覆盖了各个年龄层次。这就要求桃李春风在配套与服务上需要更深入地定位与思考。
经过对所有业主挨家挨户的登门拜访,对每个年龄段业主的生活需求进行精细梳理,然后有针对性的进行招商,进行全龄化服务建设,一步一步探索,一步一步落实,最终获得了桃李春风每一位业主的价值认同,并再次成为中国小镇开发的学习样板。
[桃李春风的“春风侠”在议事]
NO. 2|蓝城的十大小镇
桃李春风的成功,为蓝城小镇开发带来了新的启示。
杭州桃李春风是一块美丽充满梦想的试验田,宋卫平不仅在这里种桃种李种春风,种品质、种服务、种生活,还种下了更多小镇的梦想。
目前,全国已有10个蓝城小镇投入开发——
[蓝城10大小镇示意图]
01、杭州桃李春风
桃李春风应该是目前大家最为熟知的蓝城小镇项目,他们的实践的阶段性成果,也会是这次发布会的重大看点。
02、杭州春风长乐
这个项目应该是老宋真正意义上的排名前列个小镇项目,农林小镇,也是我蛮感兴趣的项目,可惜要明年才能看到实景。
03、成都多利桃花源
这项目我有去看过,看了挺兴奋的。在成都郫县,有很好的农业基础,又有河,芙蓉花状的设计,房子零星分布在农田之中,光看下面这张图,就足以撩起你的田园归隐梦。
04、嘉兴春风江南
这个项目虽然在嘉兴,但是目标客群的定位基本在上海,它的小镇中心,会有很多“老上海”的元素。
05、嵊州越剧小镇
作为老宋老家的项目,也是排名前列个有主题性产业的小镇项目,或许也是老宋内心深处最爱的项目,不然宋押司也不会连发N篇越剧小镇的文章。
06、厦门桃李春风
等我过年去聚龙小镇的时候,抽个时间去看看,不知道现在实景呈现是怎样了,看一些基础的介绍,山水资源很不错。
07、北京桃李春风
实际位置在张家口下花园区,离北京延庆不远,3800亩的体量,作为目前最北的蓝城小镇项目,我对其设计上的落地改动比较感兴趣。
期待那种“一下雪,北京就变北平”的感觉!
08、乌镇雅园
蓝城小镇的排名前列个样板,可惜我还一直没有去看过。所幸,时间够久,官微上的内容够丰富。
09、莫干山观云小镇
观云小镇和杭州桃李春风类似,也是已开发后再合作的项目,很早之前的广告平面做的不错,让我一直记得。
10、崇明岛小镇
目前网上没有找到相关资料,但或许是少有一个真正在上海的蓝城小镇。
全国10个小镇的先后开发,使蓝城对于小镇生活服务的理解,随着项目建设而不断完善和深入,并最终形成了系统性的成果。
在旧年将辞、新年即至的时节里,宋卫平先生将携蓝城10大小镇,将以一场盛大的生活服务品牌发布会,与小镇的开发者、建设者、生活者分享。
NO. 3|小镇五问
一、为什么在这个时代,人们会向往小镇生活?
二、小镇的核心价值,又应该是什么?
三、什么样的小镇居住者,同时又是服务者?
四、小镇需要建立怎样的一种服务体系?
五、为什么我们说,在造房子的同时,小镇生活已经展开?
导读:乌镇雅园——中国最成功的养老度假小镇
中国养老地产之风,已经兴起了好几年。从早期的一拥而上,市场不明方向,不断试错;到现在的模式日渐清晰、品牌竞争格局初显,养老地产的模式与策略已经被证明成功,值得与业界分享了。
这几年,我们曾经观察过相当多的业界典型产品案例,从早期业界抄袭的美国的太阳城模式、再到上海的亲和源,再到金地健康城、杭州万科随园嘉树等一系列项目的开发操作,各种操作案例各自代表了一路产品门派。但相比之下,乌镇雅园无论是从产品力的打造还是从商业经营角度上看,都应该算是最为成功的一个。
历时两年多,我们一直在跟踪乌镇雅园这个项目的进展。
作为中国养老小镇产品开发的样本,作为乌镇全面升级的一个重点项目,雅园是绿城集团在经过曾经的蹉跎后,全面向蓝城转型的开山之作,也被宋卫平寄予了较大期望,一直都受到市场的高度关注。
为何如今才提笔分析乌镇雅园?主要是我们希望经过市场的检验。对于这个项目,我们通过亲自踩盘核实以及圈子里的口碑传播,了解到雅园这个项目不仅产品出挑,在商业方面也同时取得了巨大的成功。前期2000多套养老公寓和别墅产品已经全面售罄,售价还上涨了50%。行家都知道,只要在养老产品配套上别投入过多的成本,在地价可控的前提下(据说拿地价格不超过100万/亩),这样的销售业绩对开发方而言只是赚多赚少的问题了。
并且,近期宋卫平将乌镇雅园的模式在浙江多个地区进行了复制,高举高打推出这种养老度假小镇模式,随后诞生出桃李春风和十里风荷这样的叫好又叫座的产品,可以初步判断,这种养老度假模式在商业上已经具备了成功的基因。一个产品只有被验证商业成功之后才能被复制,否则就是个旁氏骗局。以行业领袖宋公的风范和市场信用,这种模式必成。
抱着对宋公纵横捭阖的蓝城战略的极大兴趣,我们一口气考察完了乌镇雅园、桃李春风和十里风荷这几个代表性的项目。总结下来,至少迄今为止,乌镇雅园是我们看到的最为成熟的一个养老度假小镇项目。
“情怀和工匠精神”一直都是宋卫平打造产品的利器。在传统地产开发时代,宋卫平的作品一直是品质的代名词。曾经的绿城玫瑰园、桂花园系列,以及苏州的桃花源项目(后来卖给了融创),都是宋氏最经典的品质代名词。
时过境迁,当地产开发进入到地王时代,绿城的精耕细作的工匠精神已难敌善于营销、成本管控、资本运作和快速开发的恒大碧桂园们,因此找寻养老小镇这样的新蓝海也是不得已的“另辟蹊径”。从理念和产品模式上看,乌镇雅园整整先进了中国养老地产一个时代。
初次进到雅园,“士绅”这个词就涌入到我们的脑海里。钟灵毓秀的江南自古引时代风骚之人颇多,历史底蕴文化积淀深厚,导致雅园也汲取了当地的灵秀。
记得一年多前,我们首次探访雅园,那是个飘雨的春季午后。彼时的雅园,虽然还未取得当下的名声和业绩,产品功力却让人过目难忘。记得我们走过了一段密植的竹林,绕过蜿蜒的菜地苗圃,再走过了一个安静的湖面,才到了最终的售楼处。这样的情景切换,这样景观铺陈,这样精心的样板区设计,有着那种乌镇入园时设下的情绪营造的诡计和龙湖式的样板区造景的精巧。
一年后我们再观察雅园,很可惜的没有了那一段美妙的场景切换体验,估计是因为客户爆棚,为了提高效率,我们直接就被电动车径直带入了销售中心。
除了承继了宋式风格的秀雅景观,雅园的另一个核心特点,也是其较大亮点,就是这里独树一帜的学院风。学院派的风格早期有华润橡树湾和万科的一些项目,但那只限于一些小的单体楼盘,建筑立面和部分庭院景观的意向风格仅是营销的噱头,无法真正还原大学校园都有整体意境。而真正将哈佛、剑桥小镇这种学院气质打造在一个完整的独立大规模开发项目里的,雅园还是排名前列个,从而它也就此树立了一个中国养老的标杆项目。
下面我们就来看下乌镇雅园是怎样依托于1500亩国际健康健康生态休闲产业园,在其650亩的核心区域上,打造出“健康医疗+养生养老+休闲度假”这样一个全新的养老地产模式。
1
独具风情的学院式养老
总能听到人们满怀感情地讲起自己的学生时代有多少糗事,有多少青涩的小故事,以及他们的大学生活是如何的难忘,字里行间都透露着对校园生活的眷恋。当老之将至,人们往往最难忘的还是风情万种的大学时光。
图:乌镇雅园的白马湖尽显学院式风情
图:雅园外立面属民国校园风
在这个物质丰盈的时代,精神层面的满足度愈发为人所关注,尤其是那些具备高文化素质与生活格调的人。
另一方面,老人们本身也有特殊性,他们容易回忆和怀念,同时在家里和小社区的时间比年轻人也要多得多,于是为此类年长人群设计一处理想居所就需要考虑更多细节性的问题。透过乌镇雅园,宋卫平把这样一个养老地产,一个有难度但是颇有意义的课题研究得很超前又接地气,很值得借鉴。
2
新民国学院风的整体设计风格
乌镇雅园居住单元建筑风格和室内风格整体上采用新民国风,整体给人以民国时期书院的氛围。众所周知,民国时期中国的大学教育,思想自由,不拘一格,百家争鸣,大师辈出。
为了营造这样的民国风,乌镇雅园的立面设计借鉴了清华园、复旦园、北大燕园和武大校园等著名高校的风格,沉稳、大气、厚重又充满了浓浓的文化味。设计中借鉴了校园中典型的联桥、拱廊,再借由屋檐的精巧和校园草坪那种平静祥和的意境,让人一进入社区就回想起那段理想丰满、踌躇满志的青春年少,那段人生中最美好的大学时光。
图:别墅区两栋别墅间景色,有特色连廊
图:武汉大学校园
雅园项目的核心区域是围绕白马湖公园的居住区和颐乐学院,其中居住区的物业形态有单层养生别墅、多层电梯公寓、高层公寓,不同的物业形态可以满足不同需求的客群。
图:雅园核心区域是黄色部分居住区和颐乐学院
我们来看下图这段别墅区的公共部分设计。从建筑风格、街区尺度、景观铺陈和规划排列上来看,与杭州悦榕庄酒店这个著名项目有着异曲同工之妙。沉稳的风格、精心雕琢的景观意境、安静大气的院落,为主人们提供了难得的有质感的生活场所。
3
何为学院式养老?颐乐学院还老年人以“大学生活”
一个充满活力的养老度假小镇与普通养老项目较大的不同点就在于其独特的功能配套。
大学之大,在于学院林立,学养丰厚,学子满堂。雅园的“学院式养老”核心配套应属“颐乐学院”,它以学校的组织方式,构成园区内老年人的日常组织形态,从而构建出一种崭新的老年生活模式。
颐乐学院占地150亩,由14栋彼此独立但又有风雨连廊联通的小建筑群构成,学院总体按照书院建筑形制布局;总建面3.5万平方米,投资2.5亿元。
图:颐乐学院鸟瞰图
学院里有能容纳400多人的大礼堂,小会堂,静休堂、棋牌楼,游泳馆,健身房、网球场和健康中心馆;有中央广场,学院内小商业街,还设置了幼儿园。
图:颐乐学院室内体育馆
图:雅园室外运动场
颐乐学院内餐饮娱乐、社交会展功能等一应俱全,课程设置方面更是依托杭州师范大学的教育合作支持,专业系统地设立了五大课程体系:健康养生系、人文社科系、艺术系、休闲体育系和生活系,并设有书法、绘画、太极拳、棋牌、舞蹈、电脑等活动内容,辅以学生会俱乐部活动。
图:颐乐学院课程表
课程大纲是由颐乐学院和杭师大共同研发,目前已经设计了72门课。
图:颐乐学院器乐课程
除此以外,学院外面还租有几十亩的地做农场:老人们每年花500元,就能有15㎡的小天地。其实城市人也会有农民的理想,除了学院内提供的课程和活动项目,老人们在农场种点自己喜欢的农作物,感受“复得返自然”也很有意义。
图:可租用的颐乐农场
除了在颐乐学院学习之外,还有一个更大的潜在乐趣在等着每一位老人,他们每个人都有机会成为老师,以后会有近60%的老师来自小区内有特长的业主。“授之以渔”和“教学相长”在乌镇雅园中的颐乐学院每天都发生,发挥着很好的效用,也让住户们的晚年生活更多姿多彩,银发族每天都充满活力。
一般来说,校园生活都是人一生中最美好的时光之一。所以说让退休后的老人重新回到“校园”,继续体验那种自由、无压力,相互交流的生活,同时也可以参加俱乐部组织、协会来丰富精神世界,实在妙哉;不得不说乌镇雅园为关怀老年人精神层面的需求所运用的策略足够精巧贴心。
4
关注年长者实际生活需求的各项细节设计
关于养老社区里的适老化设计,在前几年还是商业机密,如今已是这类项目的标配。
年纪渐长的人在生活中还是会有很多细节与青壮年不同,为此雅园也做了特殊的细节化设计与处理。雅园连廊的设置方便老人们行动和聊天;房间内的进户门宽,各个屋子间衔接处没有高差的设计,还有每个屋子都有的紧急报警按钮,都充分地照顾到了老人们实际生活的点点滴滴。
图:楼群间的连廊
雅园的进户门净宽1米,方便轮椅进门;不光如此,进户门左侧还预留40cm开门空间,方便轮椅者开门。
除了通过各类细节设计与专业化课程服务业主的养老生活外,乌镇雅园还给老人们准备了家门口优质的医疗服务。具体的设计细节我们不再一一赘述,硬件系统的采购和复制相当容易,而能否将这个社区纳入良性整体运作才更考验运营功力。
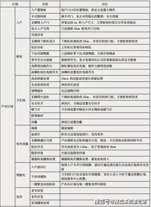
(表:乌镇雅园适老化设计技术细节)
5
家门口先进医疗服务让老人们“老有所医”
对于一个养老项目,配套的医疗必不可少。雅园门口配套的雅达国际康复医院,就是这个雅园不可或缺的配套,也是一个相对独立而且具备核心技术的产品。
雅达国际康复医院占地13万平方米,引入德国高端康复医疗品牌Medical park,拥有350个床位,专注于康复医疗:主要提供神经系统病患、骨科疾病、运动损伤和亚健康人群健康管理等康复治疗服务。
图:雅达国际医院外观
图:雅达国际医院房间
国际养老中心则是非自理养老中心,满足养生居住老人随着年龄增长产生的护理需求,采用先进的养老护理模式提供订单式服务。
依托雅达国际康复医院和国际养老中心,雅园可以让长者人群都实现“老有所医”:健康老人可以在社区内愉悦地自己安排生活,半自理老人可以得到一部分医疗辅助,而全护理老人就可以在养老中心得到全方位照料。
6
雅园外,乌镇国际健康产业园内的其他配套高端且全面
图:乌镇国际健康生态休闲产业园示意图
特色商业区的规划创意来自于乌镇东栅和西栅景区的模式,延续了乌镇特有的婉约与灵动,将湿地公园与商业休闲体验相结合,营造一处具有江南水乡特色的高品质水韵风格的商业街区。
Alila精品酒店作为世界较高端的精品酒店之一,将为乌镇量身定制一款水乡风情度假酒店,一款融合公园、生态湿地环境,提供高端商务休闲和度假旅游配套服务的五星级酒店。
背靠乌镇这么一个5A级景区,配合以各种先进设施,雅园配合乌镇国际健康生态休闲产业园可以实现让老人们在最文艺的地方养老,老有所养,老有所学,老有所医。
为了更客观且全面地了解雅园的实际销售状况,我们特意选了一个工作日去一探究竟。有点出乎意料的是工作日一大早,不在城市中心的雅园销售中心却依旧熙熙攘攘;而就在我跟销售人员交流的短短一小时过程中,又有两套房子被售出。
图:乌镇雅园鸟瞰图(左下角黄色组团为最近发售的琴雅苑)
雅园注重为老人提供交互式的服务,在提供专业高效的医疗健康服务和舒适周到的居家生活服务的同时,设计丰富多彩的交流活动服务和精致全面的文化教育服务,与老人形成心灵上的沟通,让他们在推出社会劳动舞台后依然能感受到自己的价值。
解决问题
第四版块:田园综合体与特色小镇IP打造、核心价值提炼及创新(台湾百亿桐华祭项目操盘手—庄锦华; 迪士尼梦幻工厂首席设计师-于厉明;袁家村乡村建设观察者—望峤;)
乌镇雅园售楼处电话:400-000-0460转6688
声明:本文由入驻焦点开放平台的作者撰写,除焦点官方账号外,观点仅代表作者本人,不代表焦点立场。
